您好,欢迎光临浙江领新电气有限公司!
服务热线:13777733725
首页 >> 产品中心 >> 户内高压负荷开关

FK(R)N12-12户内高压压气式负荷开关

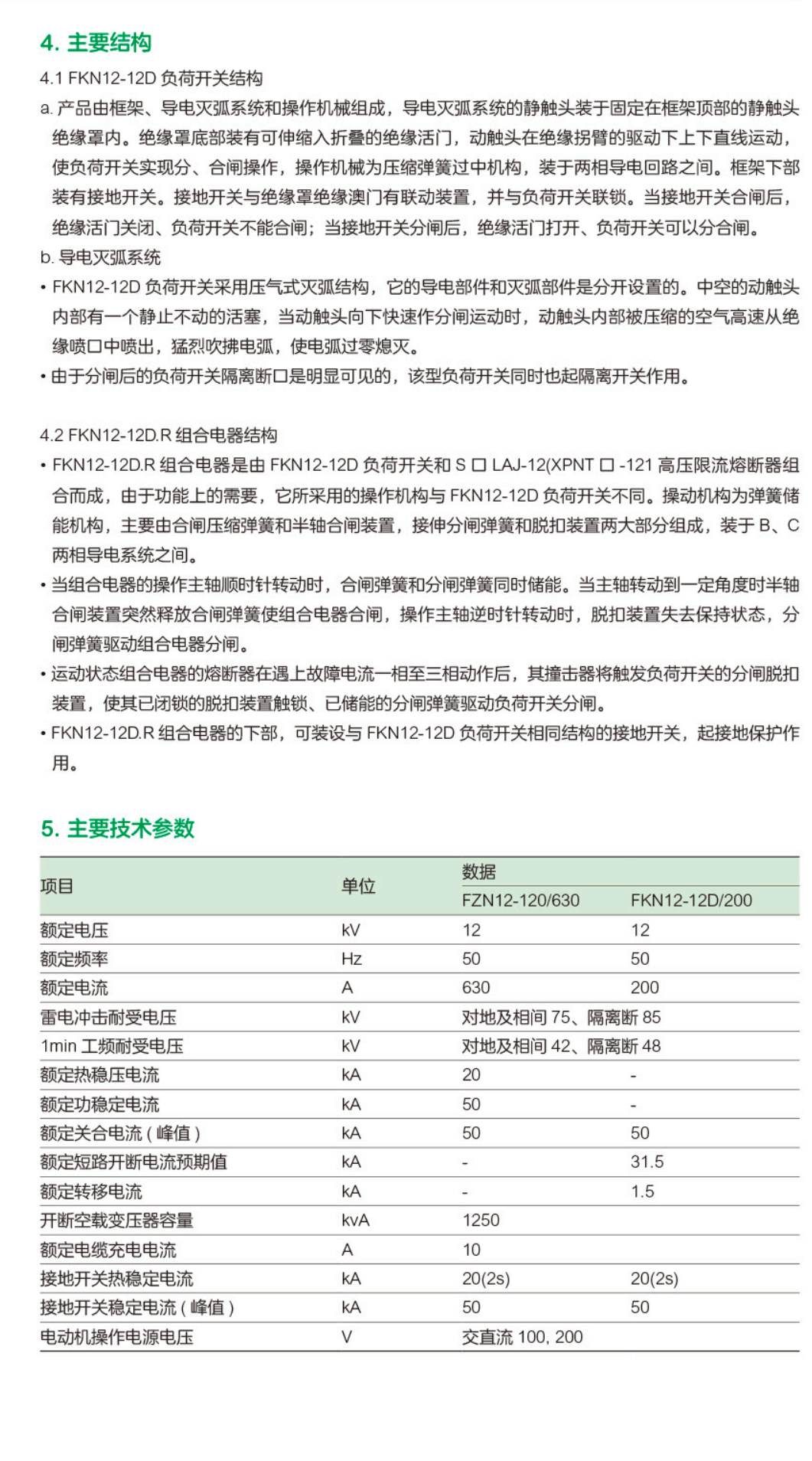
FKN12-12D压气式负荷开关、FKRN12A-12D系列压气式负荷开关一熔断器组合电器,适用于12kV及以下三相配电系统中,作为变压器、电缆、架空线路等电力设备的控制和保护之用;特别适用于城网、农网的终端变电站及箱式变电站。并适用于环网、双辐射供电单元的控制和保护。FKN12-12D系列压气式负荷开关可以分合负载电流和过载电流。FKRN12-12D系列压气式负荷开关一熔断器组合电器可以分合负载电流,过载电流,开断线路短路电流。


厂家直销

厂家直销

品质保障

品质保障

支持定制

支持定制

售后服务

售后服务

扫码联系
推荐产品
浙江领新电气有限公司

13626772221

(联系电话 7×24)